Power Supply - Voltage drop under load

For discussions on CB Radio Repair and Troubleshooting, do not post modification requests here, use the Modifications forum !
User avatar
Warf135
Light User
Light User
Posts: 151
Joined: Saturday 18th Oct 2008, 8:36
Location: cornwall, uk
Contact:

Power Supply - Voltage drop under load

Post by Warf135 »

This started out as a G-Comm 13.8V 12A Power Supply. When I got it all that remained were the Transformer, 6800uf Filter Caps, 2N3055's and Load resistors. I built this circuit:
NOTE: Although this circuit works, it is not good under load...Please do not build it. Read further down the topic to find a much better regulator circuit!
Image
NormsPSU.jpg
NormsPSU.jpg (63.18 KiB) Viewed 49907 times
BR1 = Bridge Rectifier
C4,C5 = 50v 6800uf Electrolytic
Q2 = LM317 Adjustable Voltage Regulator
D1,D2 = 1N4007
R1 = 240 Ohm
VR1,VR2 = 5k Trimmer
VR3 = 5k Pot
C3 = 35v 10uf Tantalum
C2 = 35v 4.7uf Tantalum
C1 = 0.1uf Ceramic
Q3,Q4,Q5 = 2N3055
R3,R4,R5 = 0.1 Ohm 10 Watt

I used the original Load resistors and 2N3055's and the power would drop by roughly 0.2 volts per amp drawn (13.8v became 13.2v under 3 amp load). Voltage at the base of the 2N3055's is stable (only dropping 0.01volts under a heavy load), so replaced the 2N3055's and the load resistors with new ones. Now it drops by about 0.1 volt per amp drawn (13.8v now becomes 13.5v under 3 amp load)

Can anyone see any reason for this voltage drop? or anything I can do to prevent it? If I were to pull 10 amps (theoretically) it would drop by 1 volt and thats not acceptable.
Last edited by Warf135 on Saturday 20th Nov 2010, 5:01, edited 1 time in total.
Norm
lbcomms
Technical Helper
Technical Helper
Posts: 157
Joined: Monday 27th Feb 2006, 22:57
Location: Australia

Re: Power Supply - Voltage drop under load

Post by lbcomms »

You need a better regulator circuit.

1) Regulators work by basically being a variable resistance in series with a load. That's what the '3055s are doing.

2) Emitter resistors are needed to ensure that the current is shared equally between the pass transtators.

3) Current across a resistance = heat + voltage drop.

To regulate effectively, the regulator element MUST be able to "see" all of the output resistance. In the '317, the sense point is at the output pin, and that's where it will regulate to. When you draw current, the fact you've got resistance will mean a voltage drop. That's a limitation of the circuit.

To "fix" it, you'll need a different regulator - one that takes it's "sense" input from the output terminal, and not halfway through the circuit!

One other bad point - '3055s commonly go short or leaky collector to emitter... this will feed your radio with 25 volts. Radio will fail to make a noise, and generate smoke instead.
You really should have an overvoltage protection circuit in there, especially if it's feeding expensive / not easily repaired equipment.
Do a google search for "crowbar circuit".


Hope this helps
Sue
lbcomms
Technical Helper
Technical Helper
Posts: 157
Joined: Monday 27th Feb 2006, 22:57
Location: Australia

Re: Power Supply - Voltage drop under load

Post by lbcomms »

A better design (from the national semiconductor Analog devices master data book):

Regulator:
Image

Protection circuit:
Image

Happy soldering...

PS: If you are using this to power a transmitter, I'd add an LC filter between the top of the SCR and the output terminal (basically a heavy duty series inductor, bypassed to ground on both sides with 0.1uF capacitors) to stop RF getting into (and possibly confusing) the regulator IC.
User avatar
Warf135
Light User
Light User
Posts: 151
Joined: Saturday 18th Oct 2008, 8:36
Location: cornwall, uk
Contact:

Re: Power Supply - Voltage drop under load

Post by Warf135 »

Hi Sue, Thanks for the detailed reply. I had planned to build an over volt circuit once I had got the voltage stable.

Noting what you said about my circuit taking its "sence" from the middle of the circuit and the design of the original circuit, which does not have the 2N3055's, I note that it is R1 in my circuit that is the "sence"... it sees the voltage at the output of the LM317 and adjusts the voltage to keep it constant... So a plan comes to mind (this may be a bad idea, and maybe my brain is doing overtime), But what if I was to disconnect R1 from the output of the LM317 and connect it to the load side of the load resistors (R3,R4,R5). Then it would be senceing the output and adjust the circuit accordingly??? -or maybe not!
Norm
lbcomms
Technical Helper
Technical Helper
Posts: 157
Joined: Monday 27th Feb 2006, 22:57
Location: Australia

Re: Power Supply - Voltage drop under load

Post by lbcomms »

No, that won't work. The '317 uses a fixed voltage between ADJ and OUT (1.25V from memory, haven't used one in ages) and the 0.7V B-E voltage needed by the 3055s will muck this up big time.

You need a regulator that is designed to be used with pass transistors - the 317 is NOT designed to do this, it has been made as a standalone regulator.

Keep the 317 for another project where you only need 1.5 amps. Buy a '723 IC (they cost about a dollar here in Oz) and a smaller pass transistor (a common TIP31x works great) and build the circuit shown.
You can re-use your 2N3055s and their big emitter resistors.

Total cost would be under $5, or under $10 if you include the overvoltage protection.

Sue
User avatar
Warf135
Light User
Light User
Posts: 151
Joined: Saturday 18th Oct 2008, 8:36
Location: cornwall, uk
Contact:

Re: Power Supply - Voltage drop under load

Post by Warf135 »

Ok, LM723 and TIP31 ordered... lets hope I build it properly and it works right!

Is there any alternatives to the SCR and Zenner diode on the Over-Volt protection circuit? I'm having trouble locating 2N6399 and 1N4744A. What about if I put 3 x 5.1v Zenners in series...would that work instead of the 1N4744A?
Norm
lbcomms
Technical Helper
Technical Helper
Posts: 157
Joined: Monday 27th Feb 2006, 22:57
Location: Australia

Re: Power Supply - Voltage drop under load

Post by lbcomms »

What about if I put 3 x 5.1v Zenners in series...would that work instead of the 1N4744A?
That will work OK, as long as you connect them correctly (all the same way, i.e. AK-AK-AK).

The SCR is not critical either - anything that can handle 10 to 15 amps for a few milliseconds (the time it takes for the fuse to blow) will be OK.
You shouldn't have any trouble getting them from the likes of RS components, Farnell, or most other "real" suppliers (i.e. not Tandy/Radioshack or your local TV / Hifi shop)

In the UK: Farnell part codes are as follows: 1459025 (cost = 146p) for the SCR, and 1612368 (cost = 4p) for the zener. It'll cost you more for postage :lol:

Cheers
User avatar
Warf135
Light User
Light User
Posts: 151
Joined: Saturday 18th Oct 2008, 8:36
Location: cornwall, uk
Contact:

Re: Power Supply - Voltage drop under load

Post by Warf135 »

Yes, Postage costs are the stupid thing here I found the diode on a site yesterday..the diode was 30p, but they wanted £6.99 for the postage... its not so bad if you are buying lots of items I suppose, but for single items its a killer...

I have now found and ordered the diode from China. For 10 diodes + postage it came to less than £2, which is a lot less than I could buy it in this country with postage :banghead:
I have also found an SCR for a reasonable price too. Its a 2N6395 which is exactly the same as the 2N6399, but is only rated at 100v rather than 800v for the 6399. So all should be good, Hopefully!
Norm
User avatar
Warf135
Light User
Light User
Posts: 151
Joined: Saturday 18th Oct 2008, 8:36
Location: cornwall, uk
Contact:

Re: Power Supply - Voltage drop under load

Post by Warf135 »

Hi Sue, I'm getting close to building the circuit now and have been studying the schematic for a while now. There are a couple of things I cant work out about the circuit:

I cant work out what the 270 ohm resistor and the .15 ohm resistors do? It seems to me that the 270 ohm with the .15 ohm's are basically parralleling the 680 ohm (current limiting) resistor?
and with the 2N3055's each having their own load resistor (.1 ohm 10 watt) are the .15 ohm resistors needed? I'm only thinking that the less resistance in the output path is better???

I've worked out what all the other components do but cant figure out what these three do.
pic of regulator circuit
pic of regulator circuit
reg1.jpg (20.51 KiB) Viewed 77470 times
Norm
lbcomms
Technical Helper
Technical Helper
Posts: 157
Joined: Monday 27th Feb 2006, 22:57
Location: Australia

Re: Power Supply - Voltage drop under load

Post by lbcomms »


***** Download the full datasheet from the National website if you haven't done so already. *****
I cant work out what the 270 ohm resistor and the .15 ohm resistors do? It seems to me that the 270 ohm with the .15 ohm's are basically parralleling the 680 ohm (current limiting) resistor?
These form an over-current sensing circuit - as current is drawn from the circuit, a voltage appears across the two 0.15 ohm resistors, directly proportional to the current drawn.
This voltage us divided by the 270 / 680 ohm resistors, and then used to reduce the drive to the pass resistors if the output exceeds a certain value (about 12 amps with the values shown).
This in turn protects the supply from accidental overloads such as short circuit wiring or trying to run a 500 watt amp from it :)
I'm only thinking that the less resistance in the output path is better???
The only places resistance is critical:

1) Between the bottom of the 0.15 ohm / top of the 2.7K resistors, and the output terminal.
The IC cannot sense voltage drop there, so this needs to be a thick, heavy wire.

2) Between the negative of the main filter cap and the negative output terminal.
Again, the IC cannot sense voltage drop there, so this also needs to be a thick, heavy wire.

Voltage drop elsewhere - even several volts - can be ignored. It will be sensed at the top of the 2.7K resistor and pin 10 will increase its output to exactly compensate.
You just need to make sure that the low ohm resistances can handle the power (V squared over R, etc) and that you have enough voltage to spare at pins 11+12 and the collectors.

Cheers
User avatar
Warf135
Light User
Light User
Posts: 151
Joined: Saturday 18th Oct 2008, 8:36
Location: cornwall, uk
Contact:

Re: Power Supply - Voltage drop under load

Post by Warf135 »

This voltage us divided by the 270 / 680 ohm resistors, and then used to reduce the drive to the pass resistors if the output exceeds a certain value (about 12 amps with the values shown).
This in turn protects the supply from accidental overloads such as short circuit wiring or trying to run a 500 watt amp from it
I dont wanna teach monkeys how to eat bananas, but surely a 12A fuse would offer the same protection? :idea: - My power supply design (although flawed by the wrong regulator circuit) uses a 12 amp fuse connected to the +side of the Bridge Rectifier which should blow if the current draw is too high (at least, that was the idea :lol: )

I have the national datasheet for the LM723 (June 1999 edition), it shows some circuits, but none with the 2 x .15 ohm resistors in and thats what confused me and so I needed to double check

Thanks for your info...Hopefully I can get building now (when the final components arrive) and should not need to bother you with anymore silly questions snooze
Norm
lbcomms
Technical Helper
Technical Helper
Posts: 157
Joined: Monday 27th Feb 2006, 22:57
Location: Australia

Re: Power Supply - Voltage drop under load

Post by lbcomms »

I dont wanna teach monkeys how to eat bananas, but surely a 12A fuse would offer the same protection?
NO, on four counts:

1) A fuse takes time to blow - with a short (severe and catastrophic overload), anywhere from 5 to 50 milliseconds, depending on ther type of fuse and the severity of the overload. That big filter capacitor can deliver hundreds of amps in that time - this can easily destroy pass transistors if the short was quick enough, such as dropping a screwdriver across the output terminals. When 3055s blow this way, they go short E-C. The user replaces thefuse after clearing the short... hello 25 volts :-)

2) A fuse takes a LONG time to blow with mild overloads - up to 30 minutes for a 150% fault. This can result in things like burned out transformer windings.


3) A fuse has to be replaced if it blows. Current limiting will just limit to safe levels, and when the overload is cleared the power supply starts working again. No replacement parts needed.

4) With high currents, any slight resistance will generate heat. This reduces reliability where a fuseholder is used, due to fuseholder-to-fuse resistance. Modern surface-mount electronics solder the fuse to the PCB to overcome this (they look like oversized ceramic capacitors). A fuse should only be used to protect against "internal" faults in equipment, and NOT as a protection against accidents.

The only downside to current limiting is that it can generate a LOT of heat in the pass transistors under sustained gross overloads (for example, insulation breakdown in wiring at an unattended radio site). A well designed supply will have a thermistor on the heatsink that holds the pass transistors (or chopper transistors in a switchmode design). Have a look inside a PC power supply next time you get the chance to pull one apart - the thermistor is the component with thin wires, wrapped in black heatshrink, attached to the heatsink. The thermistor is connected in such a way as to shut the regulator down if the heatsink gets too hot.

Hope this helps
Sue
User avatar
Warf135
Light User
Light User
Posts: 151
Joined: Saturday 18th Oct 2008, 8:36
Location: cornwall, uk
Contact:

Re: Power Supply - Voltage drop under load

Post by Warf135 »

Hi Sue, Thanks again for your detailed info... I'm certainly learning a lot while building this power supply.

I am planning to make this power supply the best it can be, so after I've built the new regulator and the over-volt circuit, I will look into some kinda thermal shutdown circuit to add to it.

Also I'll be looking into filtering the mains input to the transformer too. (I know to be very careful with mains electricity as it can kill me) I have read something somewhere about doing it... I'll have to look it up again.

This power supply is taking me some time to get right, and at the end I could have probably bought a good second hand one for the price its cost me, but the most invaluable thing and something that I cant buy is learning, so I thank you for being paitent with me.
Norm
lbcomms
Technical Helper
Technical Helper
Posts: 157
Joined: Monday 27th Feb 2006, 22:57
Location: Australia

Re: Power Supply - Voltage drop under load

Post by lbcomms »

Also I'll be looking into filtering the mains input to the transformer too. (I know to be very careful with mains electricity as it can kill me) I have read something somewhere about doing it
With that design, don't bother. It's only needed for switchmode (chopper) types - with a linear type such as yours, it won't help anything much.
Switchmodes add all sorts of noise and distortion to the mains, that's why they are almost always filtered.

Input filter design is NOT a simple task, believe it or not there are computer CAD programs for designing them (just the filter, not the whole supply).
Have a look at :

http://switchmodetec.com/tech_articles/ ... sign_1.pdf

Hope you like algebra and big equations :-)

Sue
User avatar
Warf135
Light User
Light User
Posts: 151
Joined: Saturday 18th Oct 2008, 8:36
Location: cornwall, uk
Contact:

Re: Power Supply - Voltage drop under load

Post by Warf135 »

Very interesting... A lot of Linear power supplies I've seen have a large capacitor across the mains switch, which I assumed was a filter :? This is what I intended to fit to mine

Also lots of them have a fuse on the mains side of the transformer. I had thought about putting one in mine, but its already got a fuse in the mains plug, so is it really needed to have another close to the transformer?
Norm
lbcomms
Technical Helper
Technical Helper
Posts: 157
Joined: Monday 27th Feb 2006, 22:57
Location: Australia

Re: Power Supply - Voltage drop under load

Post by lbcomms »

lots of them have a fuse on the mains side of the transformer
It depends on several factors. What size fuse is in the mains plug ? I've never seen that myself except for some really old UK imported equipment. Here in Oz, only a licensed electrician can put a plug on an appliance, and new appliances must be fitted with a molded (non removable) mains plug before they can be sold.

10A @ 14V = (10 x 14) = 140 watts. 140 watts divided by 240V = 0.6 amps primary current. There will be an inrush (due to the main filter capacitor charging up when it's first turned on) so use a "slow blow" or delay type, no more than 1.5 amps.

In addition, if there is not one already fitted inside the transformer, I'd add a thermal fuse in series with the active, and attached to the actual transformer. That way, if you get a "shorted winding" fault in the transformer, the power will be cut off before it catches fire. Transformers sold here in the last 10 to 15 years have these fitted internally, don't know anything about the UK regulations except they are a lot less stringent than the rules over here.

The cap across the mains switch was (over here anyway) used to filter out the control signals placed on the mains to control "off peak" electric hot water units. These were phased out over here in the early 90's, don't know if you use (or have ever used) the same system over there.

Cheers
User avatar
Warf135
Light User
Light User
Posts: 151
Joined: Saturday 18th Oct 2008, 8:36
Location: cornwall, uk
Contact:

Re: Power Supply - Voltage drop under load

Post by Warf135 »

The fuse in the plug will be 3 amps minimum (either 3, 5 or 13 amps are the standard ratings for mains fuses in plugs over here), so I think I will put a smaller fuse in line with the transformer and I will also look into the thermal fuse you mention. the mains lead at the moment goes straight into the transformer (through a switch)... there is evidence that the previous owner has re-soldered the connections to the transformer and also evidence of some old glue on the transformer which may have been holding a thermal fuse at some point. with that and the fact that the original regulator circuit were removed would probably indicate that the power supply was overloaded at some point.

Thankfully the transformer is not damaged, and its working ok - ie. not getting hot and the secondary is putting out the correct voltage.

Over here is the same as with you in that new products must have moulded plug fitted, but you dont have to have a qualified electrcian to change a plug if required. All second hand electrical equipment sold is supposed to have an "electrical safety test" otherwise known as a P.A.T. or "Portable Applience Test" (including a 1000v insulation test) to check that the item is safe to plug in before its sold. Items sold on ebay and in car boot sales/markets usually are not tested as thats classed as a "private sale" therefor its not required. Some sellers will write their own sticker and put on the device which gets me very angry to think that they would put someones life at risk just to make a few quid. I have reported a few sellers when I've seen items that clearly fail on visual inspection alone (ie. outer insulation damaged on mains lead or whatever)

We do have what they call "Economy 7" over here, thats when between midnight and 7am the electricity switches to a cheaper rate for charging night storage heaters ect. I'm not sure, but I think that its controlled by the electricity meter on a timer... certainly the meter makes a loud click around midnight every night.

I'm just waiting on the diode for the over voltage circuit to arrive (could take a while, coming from china!) then I'll be building this supply :D


Edit: I've been looking at thermal fuses to put on to the transformer... they range anywhere from 100 to 150c when used in transformers from what i can tell..I have found one at 109c. do you think this will be suitable?
Norm
lbcomms
Technical Helper
Technical Helper
Posts: 157
Joined: Monday 27th Feb 2006, 22:57
Location: Australia

Re: Power Supply - Voltage drop under load

Post by lbcomms »

Hi,
Delayed reply (I've been up in Brisbane for a few days with no internet)
the mains lead at the moment goes straight into the transformer (through a switch)
I'm assuming here the supply has a metal case , connected to mains earth...
We do have what they call "Economy 7" over here, thats when between midnight and 7am the electricity switches to a cheaper rate for charging night storage heaters
It's similar over here, but the times vary slightly depending on the suburb, presumably to even out the total load on the system.
A timer next to the meter switches on a second circuit with its own meter, connected to a hot water heater. The second circuit has a much lower rate - about 1/3 of the "peak" or normal rate.

It's a fairly common (though totally illegal) mod to wire a regular power outlet to the second circuit, and use it to run high powered appliances such as tumble dryers from them in the middle of the night and save some $.
I've even seen several examples where people wire up "special" points that changeover with a relay (i.e. make nights= low rate, days = normal rate) and use them to run "24/7" power hogs like fridges and freezers.
Mostly ex-uni acquaintances who studied electrical engineering :D
I have found one at 109c. do you think this will be suitable?
Yes, it's not critical at all. Normal operation would be under 50 deg c, a fire wouldn't start until well over 100, so anywhere from 80 to 120 deg c will be OK.
User avatar
Warf135
Light User
Light User
Posts: 151
Joined: Saturday 18th Oct 2008, 8:36
Location: cornwall, uk
Contact:

Re: Power Supply - Voltage drop under load

Post by Warf135 »

I'm assuming here the supply has a metal case , connected to mains earth...
Yes.
It's a fairly common (though totally illegal) mod to wire a regular power outlet to the second circuit
on our economy 7 system it puts all of the electricty on the cheap rate at night, so the normal power outlets are cheap too, so no "mods" needed :D (just a timer to start the washing machine after midnight :) ) the heaters are on a different circuit so they are only powered at night.
so anywhere from 80 to 120 deg c will be OK.
Cool, I'll fit that in asap!
Norm
User avatar
Warf135
Light User
Light User
Posts: 151
Joined: Saturday 18th Oct 2008, 8:36
Location: cornwall, uk
Contact:

Re: Power Supply - Voltage drop under load

Post by Warf135 »

Regulator and Crowbar circuit built and power supply working well :dance: only dropping by 0.04 volts maximum under heavy load :D

I have one slight issue though; if a load is connected whilst the power supply is turned on the fuse blows... if the crowbar circuit is disconnected this does not happen (the fuse is inline at all times). if the power supply is turned off and the load connected then there is no problem at all, increase/decrease in load (eg. Tx/Rx) is fine. It seems that the crowbar circuit is spiking if a load is connected while the supply is on. Is there anything I can do to stop this from happening? (most older radios turn the power on and off by cutting the power line, which would probably cause the fuse to blow too -I have not tested for that though)

Here is the circuit I built:
nreg.jpg
nreg.jpg (43.9 KiB) Viewed 49862 times

(*cannot get pic to display on forum*)
I have 3 2N3055's and load resistors instead of 2 (forgot to add the extra one to the diagram)

EDIT: I have been doing some research into this and have noted that some crowbar circuits have an extra capacitor across A-K on the SCR to reduce false triggering. Some use 100n ceramic capacitor and others I've seen use 47uf 25v electrolytic... but which is best? or maybe I'll just add both! :wink:
Norm
lbcomms
Technical Helper
Technical Helper
Posts: 157
Joined: Monday 27th Feb 2006, 22:57
Location: Australia

Re: Power Supply - Voltage drop under load

Post by lbcomms »

if a load is connected whilst the power supply is turned on the fuse blows... if the crowbar circuit is disconnected this does not happen
There are two possibilities - both related to charging time for the capacitors. These need time to settle when a circuit is powered on.

1) The regulator is letting through a brief spike of high voltage when you first turn it on, and the crowbar is actually doing its job. The spike is being decoupled (filtered out) in the radio be the DC input choke + capacitor combo and therefore the radio doesn't get damaged. A different radio with lesser DC filtering might not be so lucky.

2) The crowbar itself (specifically the 0.1uF cap) might need a few milliseconds to settle, and is falsely triggering.
and have noted that some crowbar circuits have an extra capacitor across A-K on the SCR to reduce false triggering
Yes, I've seen that, mainly on supplies that are powering inductive loads such as solenoids. These loads can generate a "back emf" voltage (google it, including the quote marks, if you don't know what it means) that can cause false crowbar triggering.
but which is best? or maybe I'll just add both
Experiment by all means, but it probably won't help you.

It's generally considered bad to connect a load before a supply has settled down. PC power supplies, for example, have a "power good" wire that changes state only when the supply has settled. Until this line changes state, the PC will NOT attempt to boot up. All modern electronics works this way - you'll notice that your mobile phone, DVD player, computer monitor, etc have a delay when they are first turned on to when they are fully functional.

A start up delay is easily implemented. You'll need a heavy duty relay (those 1" cube car headlight types are great) , a 10K resistor, a 1K resistor, a 10 volt (or higher) 4700uF cap, a 1A NPN darlington like a BD681 (lots to choose from), and a diode like a 1N4004.

The normally-open relay contacts go in series with the output terminal of the supply - this must be the LAST thing before it connects to the load.
The 25V goes to the 10K, then a 1K, then the base of the darlington. Collector to -ve of coil, and +ve output terminal goes to the other side of the coil.
Emitter of darlington goes to ground.
Diode connects to the darlington - anode to emitter, cathode (the marked end) to collector.
The capacitor connects between ground and the 10K / 1K resistor join point.

What does this do? The cap delays the buildup of voltage at the 1K and therefore prevents the relay from turning on (and connecting the load) until the supply has had time to settle.
The values shown should delay it for a second or so, which should be plenty. To change the time, alter the 10K resistor or the capacitor values.

If you buy a modern supply, you'll find this already done for you (although with MOSFETs instead of relays).

Cheers
User avatar
Warf135
Light User
Light User
Posts: 151
Joined: Saturday 18th Oct 2008, 8:36
Location: cornwall, uk
Contact:

Re: Power Supply - Voltage drop under load

Post by Warf135 »

Thanks for interesting reply. Sorry, But I seem to have given the impression of the wrong problem.. the problem I have is that I turn the power supply on and all is fine... I can leave it for maybe 5 mins so its definately settled... then I connect the load and thats what blows the fuse...but if the load is connected when the power supply is turned off, and then I turn on the supply its fine.

This is why I'm thinking that adding the extra cap to the crowbar may help... Certainly adding the electrolytic cap is supposed to slow down the action of the crowbar slightly and this may be enough to overcome the spike when the load is connected... I'll experiment in the next few days and see what happens. (good job I bought 10 fuses! :lol:)

I may still build the delayed startup circuit that you describe as that sounds interesting.

EDIT: adding the 47uf 25v electrolytic capacitor has somewhat fixed the issue... its still very sensitive, but I can now connect a load when the power supply is on without it blowing, however if i disconnect and re connect the load quickly the fuse still blows... I'm thinking of maybe replacing the fuse with some form of re-settable trip, I have a 5 amp one here but thats no good... i hope they make 12 amp ones!! (to keep replacing fuses could work out expensive :roll: )
Norm
User avatar
Warf135
Light User
Light User
Posts: 151
Joined: Saturday 18th Oct 2008, 8:36
Location: cornwall, uk
Contact:

Re: Power Supply - Voltage drop under load

Post by Warf135 »

Just ordered this 12a panel mount circuit breaker... should do the job nicely I hope!
http://cgi.ebay.co.uk/ws/eBayISAPI.dll? ... K:MEWNX:IT
Norm
lbcomms
Technical Helper
Technical Helper
Posts: 157
Joined: Monday 27th Feb 2006, 22:57
Location: Australia

Re: Power Supply - Voltage drop under load

Post by lbcomms »

then I connect the load and thats what blows the fuse
You might have to reduce the value of a capacitor somewhere.

The regulator will always try to maintain 13.8V at the output. If a sudden load is connected, it may try and overdo it, causing a spike a few milliseconds layer and tripping the SCR.

To see if this is what is happening:

Connect a peak hold circuit to the output terminals. From the +, a diode in series to the + side of a 100uF capacitor. The - side of the cap to the - output terminal. Add a 10M resistor across the cap.
Disconnect the crowbar, and place a multimeter on the volts range across the 100uF cap.

Now connect your load.
If the meter reads over 13.8V, then the cap scenario is correct (the regulator is spiking).
If the meter reads under 18.8V then the crowbar circuit itself may be the culprit.
PS: Just i case it is spiking, don't use an expensive radio as the load!
User avatar
Warf135
Light User
Light User
Posts: 151
Joined: Saturday 18th Oct 2008, 8:36
Location: cornwall, uk
Contact:

Re: Power Supply - Voltage drop under load

Post by Warf135 »

Thanks for the info... I have tested it with the circuit you suggest and the voltage is absoultely stable and does not change at all when load is connected/disconnected. At first, I thought it may be my digital meter smoothing out any spike, so I re-tested with analogue meter with the same results, the needle never even twitched when load was connected.

(voltage at PSU output 13.8v, voltage at test points on peak hold circuit 13.2v - approx 0.7v taken by the diode)

So thats a good thing really, meaning that my regulator circuit is working very well, but then why is the Crowbar triggering??? :? Certainly adding a 47uf 50v cap accross A-K on the SCR has improved it, but its still very sensitive...
Norm
User avatar
Warf135
Light User
Light User
Posts: 151
Joined: Saturday 18th Oct 2008, 8:36
Location: cornwall, uk
Contact:

Re: Power Supply - Voltage drop under load

Post by Warf135 »

Ok, I have been doing some research on this crowbar issue and found this info on another forum where someone was gonna build basically the crowbar that I built:
Tripping the crowbar at 15V when the nominal supply is 13.8V is cutting it too close IMHO - that is less than 10% overvoltage. Look at crowbar set points on commercial supplies - They are usually 20 or 25% above nominal output voltage. Running it too close may very well result in unwanted crowbar action with inductive/capacitive loads or load transients.
So that would probably explain why its tripping when I connect a load :doh: So maybe I should increase the diode voltage to 15.7 or 16.4 by adding one or two regular diodes (0.7v) in series with the 15v zenner or just replace the 15v zenner with a higher voltage one...I'll have to look up which voltages are availible and experiment! (I love experimenting :lol: )

UPDATE: This has been confirmed as the cause of the problem... Without changing anything I had the idea to reduce the power supply voltage to 12v to test it and that solved the problem... the Crowbar never tripped, even when I quickly connected and disconnected the load many times :dance: so I recon that if I set the crowbar to 16.4v by adding two normal 0.7v diodes (say 1n4007) in line with the 15v zenner that should do it. (I would imagine that most items would survive at 16.4v without too much damage)
Norm
User avatar
Warf135
Light User
Light User
Posts: 151
Joined: Saturday 18th Oct 2008, 8:36
Location: cornwall, uk
Contact:

Re: Power Supply - Voltage drop under load

Post by Warf135 »

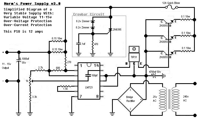
Here is the full Circuit Diagram of the completed 12A PSU that I built:
Norms PSU V3
Norms PSU V3
NormsPSU3.gif (43.42 KiB) Viewed 50177 times
It is a very stable supply, adjustable from 11 to 15 volts and has over voltage and over current protection.

The "crowbar" over voltage protection is set at 16.4 (by the two 8.2v zenners) because when its set at 15v it is too near 13.8v and it will trip falsely when loads are connected.

If you are thinking about building or replacing the blown guts of a power supply, you should give this one a try...
Norm
lbcomms
Technical Helper
Technical Helper
Posts: 157
Joined: Monday 27th Feb 2006, 22:57
Location: Australia

Re: Power Supply - Voltage drop under load

Post by lbcomms »

If you can (i.e. you are buying a new transformer, or using one with multiple secondary taps), drop the secondary voltage. The pass transistors have to convert the excess to heat to do their job.

25V AC x 1.4 = 35V at the collectors.
At 12A there is 1.2V across the 0.1 ohm resistors, therefore 15V at the emitters.
Volts across the pass = 20V (35 - 15).
Virtual resistance = 1.6667 ohms (20V / 12A)
Power dissipated by the pass = 240 watts (V squared over R, or alternately current squared multiplied by R).

That's about as much heat (you typical halogen is 50% efficient) as 14 automotive high beam bulbs !


Dropping the secondary to 15V gives you:
15V AC x 1.4 = 21V at the collectors.
At 12A there is 1.2V across the 0.1 ohm resistors, therefore 15V at the emitters.
Volts across the pass = 6V (21 - 15).
Virtual resistance = 0.5 ohms (20V / 12A)
Power dissipated by the pass = 70 watts (V squared over R, or alternately current squared multiplied by R).

70 watts is still pretty high, but it's 3.5 times lower than 240W.
Can't go too much lower though, you need at least 3 to 4 volts to maintain regulation.
Unless you go for a switchmode design, but that's another story :-)

With the pass dissipation lower, as well as saving power and unwanted heat, you'll be able to get away with a smaller heatsink . You'll also be able to use higher uF value electrolytics (say 10,000uF/25V at the rectifier, and 4700/16V at the output terminal) which improves transient performance of the supply, important for SSB use.


Apart from that minor point: - well done!.

Cheers
User avatar
Warf135
Light User
Light User
Posts: 151
Joined: Saturday 18th Oct 2008, 8:36
Location: cornwall, uk
Contact:

Re: Power Supply - Voltage drop under load

Post by Warf135 »

You Cannot use a 15v transformer for 13.8v supply as this only leaves 1.2v difference which is not enough for the regulator to work correctly :doh: ...you say yourself that the regulator needs at least 3-4v to maintain regulation... so 13.8 + 3 (mimimum) = 16.8 so the smallest transformer you could safely use for it to work correctly is 16.8 volts and not 15 volts... I only make this point as I dont want anyone reading this to build a supply using a 15v transformer and wonder why the regulator is screwed up.

Also in terms of the heat dissipation, thats why I've used 3 pass transistors instead of 2... to share the load and hopefully not get as hot... (plus there were 3 already mounted to the PSU case...lol)

And if all else fails and it still runs warm, then thats a bonus, coz its quite cold in my shed :lol: Thanks for all your help on this topic Sue, much appreciated!
Norm
lbcomms
Technical Helper
Technical Helper
Posts: 157
Joined: Monday 27th Feb 2006, 22:57
Location: Australia

Re: Power Supply - Voltage drop under load

Post by lbcomms »

You Cannot use a 15v transformer for 13.8v supply as this only leaves 1.2v
A 15 volt transformer = 21.2 volts at the filter cap. Your 15 volts is AC, at the filter cap it's DC.
To convert between them, multiply be the square root of 2:
Square root of 2 = 1.4142
15 x 1.4142 = 21.213 volts.

The reason? Your AC is an "RMS" value - an average of the highs and lows, changing 50 times per second. DC is a constant value.
If you have 240 volt mains, there is actually 340 volts when rectified, your insulation (and caps in switchmode supplies that rectify the mains) need to be rated for this.
Have a look in your PC or VCR, you'll find 400 volt capacitors :)

If you want the full details (math warning!) have a look at http://en.wikipedia.org/wiki/Root_mean_square
3 pass transistors instead of 2... to share the load and hopefully not get as hot
There will be NO difference in the TOTAL heat generated. 3 will be a bit easier to manage, as it's spread over a wider area. The total heat dissipated will be the same, though.
coz its quite cold in my shed
Yes please - this was at 9:00 this morning in mine...
Image

and we are only 4 days into summer...

Cheers from Down Under
lbcomms
Technical Helper
Technical Helper
Posts: 157
Joined: Monday 27th Feb 2006, 22:57
Location: Australia

Re: Power Supply - Voltage drop under load

Post by lbcomms »

There are 3 main (and several other) ways to state AC voltage.
If the units are not mentioned (i.e. "the UK has 240 volt household mains") then RMS is assumed.

This will illustrate the differences:
Image

When you full wave rectify, you get the "Peak" value, minus the 0.3 / 0.7 volt drop across the diode (the Vf drop is usually ignored when working out power / voltage ratings).

Cheers
User avatar
Warf135
Light User
Light User
Posts: 151
Joined: Saturday 18th Oct 2008, 8:36
Location: cornwall, uk
Contact:

Re: Power Supply - Voltage drop under load

Post by Warf135 »

Ok so its official, I'm a Muppet! :) I had tested the voltage of the transformer at 27v ac... then connected it to the circuit and and measured 27v dc at the filter caps... Guess what I did wrong? ... (no i dont have a true peak meter lol) I tested the transformers output with no load on it! :doh: I have now re-tested the voltages into and out of the Bridge Rectifier and there is 21v ac in and 27v dc out
this was at 9:00 this morning in mine...
its currently about 3.0c in my shed at the moment...you're too hot and i'm too cold..lol...about 20c would suit me nicely...maybe I should bring my workbench indoors for the winter :lol:

I Know a little about true Peak and RMS ect through fixing hifi amps... I blame the cold for slowing my brain down and not thinking about that...lol

EDIT: I have started to gather parts to build startup delay circuit, but a am a little confused by this:
Collector to -ve of coil, and +ve output terminal goes to the other side of the coil.

I have drawn this diagram of what i think is correct... can you confirm this?
delay.gif
delay.gif (20.22 KiB) Viewed 70739 times
Norm
lbcomms
Technical Helper
Technical Helper
Posts: 157
Joined: Monday 27th Feb 2006, 22:57
Location: Australia

Re: Power Supply - Voltage drop under load

Post by lbcomms »

the transformers output with no load on it!
That will have no bearing on it. Both will drop under load, due to the reactance (AC resistance) of the windings.
A typical 16V transformer will have 19V AC / 25.25V DC with no load, 17V AC / 22.5V DC at 50% load, and 16V AC / 21V DC at full load (rounded to nearest 0.25V)
The DC (assuming silicon diodes and a 4-diode bridge) voltage should be: (AC volts x 1.4) - 1.4 volts.
true Peak and RMS ect through fixing hifi amps
The "other" AC measurements (and their test gear, like true peak meters) are only useful when dealing with non-sinusoidal waveforms, like those found in switchmode supplies and audio outputs.
For 50Hz sinewave stuff, RMS is all you need.
I have drawn this diagram of what i think is correct... can you confirm this?
Unfortunately, I can't :) There are two errors:
1) The emitter of the transistor needs to be grounded
2) The other side of the coil (on the right side of your drawing) goes to +12V, assuming you are using a 12V relay).

Drawing (not showing the base part which is correct):
Image
If you are using a 12V relay you'll need a dropper resistor. For 25V, this will be roughly equal to the coil resistance.
Use ohms law to calculate this and the power level needed.

Example for a 12V, 200 ohm relay operating at 24V:
200 ohms: nearest standard value down = 180 ohms.
Power is (V x V) divided by R.
12 x 12 = 144.
144 divided by 180 = 0.8 watts.

Therefore, use a 180 ohm 1 watt resistor.

One of the contacts goes to the output of the regulator.
The other contact goes to the output terminal.
If there are more than one set of contacts, wire them in parallel to minimise the resistance.

Enjoy...
User avatar
Warf135
Light User
Light User
Posts: 151
Joined: Saturday 18th Oct 2008, 8:36
Location: cornwall, uk
Contact:

Re: Power Supply - Voltage drop under load

Post by Warf135 »

Unfortunately, I can't There are two errors:
I thought my diagram was incorrect as the emitter had no connetion (except to the diode). Thanks for clearing that up for me!
If you are using a 12V relay you'll need a dropper resistor
Again I re-confirm my muppet status!!! I have just ordered a new 12v relay... Had I thought, I could have ordered a 24v one :roll: nevermind!
If there are more than one set of contacts, wire them in parallel to minimise the resistance.
The Relay I ordered has only one set of contacts, but I made sure to order a heavy duty 30 amp one, so it won't get stressed if I pull a heavy load off the supply, and I plan to fit the relay as close as possible to the output terminals of the supply, so it should be fine
Norm
zodiac
Technical Helper
Technical Helper
Posts: 319
Joined: Sunday 7th Nov 2004, 13:58
Location: UK

Re: Power Supply - Voltage drop under load

Post by zodiac »

I'd like to add my thanks to you both for the questions and the answers you've both given, it's been very enlightening and educational to the workings of the most asked about piece of equipment used in CB.
It will serve as a directory to anyone needing any information about their PSU in the future.
Please keep up the good work, I always enjoy reading your posts.
Dave. =D>
How far is it.
Twice it's length from halfway.
User avatar
Warf135
Light User
Light User
Posts: 151
Joined: Saturday 18th Oct 2008, 8:36
Location: cornwall, uk
Contact:

Re: Power Supply - Voltage drop under load

Post by Warf135 »

Thanks for your comments Dave, When I have built and added this startup delay to my PSU I will make and upload a diagram of the whole supply. I recommend this regulator design to anyone and everyone... this power supply is more stable and better under load than even my 15A Zetagi supply!

I've learned a lot through building this supply and I'm happy that others get to benefit too. Learning from my mistakes and wrong turns, I have ended up with a fantastic power supply that should last me for years. :dance:

The only other thing that I am thinking about adding to the supply is a thermal cutout system for if the 2N3055's get too hot, but that will come in time... and when the time comes i'll be raiding old PC power supplys for the thermistors, but thats a future project as I say snooze
Norm
zodiac
Technical Helper
Technical Helper
Posts: 319
Joined: Sunday 7th Nov 2004, 13:58
Location: UK

Re: Power Supply - Voltage drop under load

Post by zodiac »

Norm,
My philosophy is, if you don't ask you'll never find out and you've had a good tutor in Sue.
He's answered all your questions in layman’s terms that anyone can understand and follow.
I've been following the thread with interest because I've built many PSU's in the past and was curious to see if I'd missed out on anything that would improve on what I've done.
The advantage of building your own PSU is, that you know what everything is in there for and what it's function is, it makes it easier to trouble shoot if it develops a fault in the future, plus the satisfaction that you know it will give many years of service without the worry of it going over voltage and blowing all the transistors in it to bits like most of the cheaper PSU's do.
Dave.
How far is it.
Twice it's length from halfway.
User avatar
Warf135
Light User
Light User
Posts: 151
Joined: Saturday 18th Oct 2008, 8:36
Location: cornwall, uk
Contact:

Re: Power Supply - Voltage drop under load

Post by Warf135 »

and you've had a good tutor in Sue.
I couldn't agree more with that! Thanks Sue =D> =D> =D>

I've built a few basic supplys in the past, but none in this league... many using 7812 regulator with diode/resistor on the ground leg to get 13.8v from it, feeding single 2N3055... they worked ok, but obviously they had no protection of any kind, other than a simple fuse..(which is not much good on its own i now learn)...
Norm
lbcomms
Technical Helper
Technical Helper
Posts: 157
Joined: Monday 27th Feb 2006, 22:57
Location: Australia

Re: Power Supply - Voltage drop under load

Post by lbcomms »

When I have built and added this startup delay to my PSU I will make and upload a diagram of the whole supply
Glad to see it all worked out OK.
I'd like to add my thanks to you both for the questions and the answers you've both given, it's been very enlightening and educational
I've written a few course books / tutes for my old uni, all written assuming the reader knows nothing - it's safer that way.
If they can't understand what I've written, they shouldn't be studying electronic engineering :)

There was one big mouthed type back when I was studying there - I think you call them "chavs" in the UK, we call them "bogans" or "rednecks" here in Oz.
He claimed to understand what was written, but I had my doubts... he'd get aggro when asked to do something basic, like rearrange a formula.
Sometimes he would turn up for classes half drunk and abuse females and those from non-english speaking backgrounds (I lost on both counts!).
People like that can't be helped, no matter how clear your instructions are.

With that guy, I'd almost forgotten about him until last weekend - I stoped at out local Coles (supermarket chain here in Oz) while doing a road test of a new Mercedes we had been putting in a fancy mobile data terminal into (the car is owned by the MD of large courier / taxi / truck company near here). I saw him - working as a trolley collector! :lol: :lol: :lol:

I couldn't resist tooting him and winding down the window to say hi... the look on his face made my day. :D

Anyway, back on subject - glad you got it all up and running OK and that my help was useful. Post some diagrams and pics when you get it finished.

Cheers
User avatar
Warf135
Light User
Light User
Posts: 151
Joined: Saturday 18th Oct 2008, 8:36
Location: cornwall, uk
Contact:

Re: Power Supply - Voltage drop under load

Post by Warf135 »

I am happy to announce that the power supply is finally done! :dance: The Crowbar set at 16.4v works perfectly. The Startup Delay circuit as per diagram gives just over 2 seconds delay, which is fine.

Here is the diagram (corrected) (& simplified):
Psu v4 Diag - corrected and now modified
Psu v4 Diag - corrected and now modified
PSU_v4_diag.gif (50.22 KiB) Viewed 50154 times

And here is a photo of the finnished supply:
psu_v4.JPG
psu_v4.JPG (75.54 KiB) Viewed 70662 times
Its quite untidy I know. :( I would have liked to make it neater, but with adding stuff, moving stuff and changing stuff to get it working good its ended up a bit untidy. That doesn't really matter though because it works very well now, only dropping by 0.02 volts with a 4 amp load... Thats better than my Zetagi power supply :shock:

I thought to keep the wires to and from the relay contacts as short as possible, so I soldered the NO contact of the relay directly to the output terminal. Thats how the relay is at a funny angle... also note my love of hot glue gun glue to secure things in place (its very handy for that :roll: )

If I was to build this circuit again, I would probably incorperate all three circuits (delay, crowbar and reg) into one board and that would make it neater, although keeping the three circuits seperate will make it easier to track a fault if it ever goes wrong.

The only addition I'm gonna add shortly is a common cathode bi-colour LED, connected to NO and NC of the relay and ground via 1k resistor... It will come on red when power supply is turned on then go green when the startup delay kicks in.

I plan to put a full story of this supply, what it started out like, and all the different stages it took to get to this state up on my own website soon. (I'll edit this post with link when i finally finnish and upload that)

I hope others can benefit from this topic, as I have, and everyone can build great power supplies in the future. Thanks to Sue for all your help!
Last edited by Warf135 on Thursday 16th Dec 2010, 7:57, edited 2 times in total.
Norm
lbcomms
Technical Helper
Technical Helper
Posts: 157
Joined: Monday 27th Feb 2006, 22:57
Location: Australia

Re: Power Supply - Voltage drop under load

Post by lbcomms »

only dropping by 0.02 volts with a 4 amp load
Good to see it up and running... only 2 small issues:

- The delay switching transistor is a BD681, not an 861
- The delay cap should be 35V, not 25.

When it's lightly loaded, the 25V will go close to 30 to 32V - although the 10K/1K will form a divider, limiting the voltage, it's generally considered bad design practice.
If the 1K, base, or emitter or their wiring ever goes open, result = messy explosion inside power supply :o
Image
note my love of hot glue gun glue to secure things in place (its very handy for that
That stuff causes no end of grief here. Had one at the end of last summer - in a cheapie Chinese UHF set, they has used that stuff to hold some wiring in place.
Nice hot day, inside nice hot car, glue melted and dribbled into the internal speaker between the cone and magnet. Audio dropped from several watts to several milliwatts...

I've lost count of the number of pots and switches I've had to replace because of that stuff!

Cheers
User avatar
Warf135
Light User
Light User
Posts: 151
Joined: Saturday 18th Oct 2008, 8:36
Location: cornwall, uk
Contact:

Re: Power Supply - Voltage drop under load

Post by Warf135 »

The delay switching transistor is a BD681, not an 861
- The delay cap should be 35V, not 25.
Well spotted! There goes my dyslexia again... The cap I used was a 35v one, so I dont know why I put 25v on the diagram :doh:
with all things working correctly there is 10v at the cap. (I have corrected and uploaded the diagram again)

The hot glue gun glue I use melts at around 315c from what I've been reading. Thankfully the temprature over here doesn't get that hot, so it should be ok in my supply...
I was gonna use it to fix the thermal fuse to the transformer, but just in time remembered and stopped.. thats when I looked up the temprature of the glue gun. I ended up using an epoxy resin type glue to hold the thermal fuse in place. It maybe that the chinese factorys use "cool melt" glue guns which melt at a lot lower temprature
Norm
zodiac
Technical Helper
Technical Helper
Posts: 319
Joined: Sunday 7th Nov 2004, 13:58
Location: UK

Re: Power Supply - Voltage drop under load

Post by zodiac »

Norm,
On your diagram you show the output of the transformer as being 25VAC, is that correct ?.
Dave.
How far is it.
Twice it's length from halfway.
User avatar
Warf135
Light User
Light User
Posts: 151
Joined: Saturday 18th Oct 2008, 8:36
Location: cornwall, uk
Contact:

Re: Power Supply - Voltage drop under load

Post by Warf135 »

Yes that is correct, the transformer does 27v with no load and 21v under load, so I put the average voltage of 25v on the diagram... I am thinking of updating the diagram and putting 15v - 25v on the transformer output, instead of 25v, so that anyone wanting to build it wont do their heads in searching for a 25v one if they have one in the 15-25v range.

As Sue states earlier in the topic, the lower the voltage the better as this will mean less heat generated at pass transistors. My 25v Transformer was already in the power supply case and it is (was) a very basic G-comm 12a power supply, which from what i can tell, were a pile of rubbish... now its a great little supply, i just need to put some stickers over the G-comm logo :lol:
Norm
zodiac
Technical Helper
Technical Helper
Posts: 319
Joined: Sunday 7th Nov 2004, 13:58
Location: UK

Re: Power Supply - Voltage drop under load

Post by zodiac »

Norm,
I would put a note in to explain that the secondary winding voltage is 15V AC before connection to the rectifier and capacitors with 25V DC after connection to both.
That should make it a lot easier to follow for those that have never done it before, it confused me the first time I built a PSU.
Dave.
How far is it.
Twice it's length from halfway.
User avatar
Warf135
Light User
Light User
Posts: 151
Joined: Saturday 18th Oct 2008, 8:36
Location: cornwall, uk
Contact:

Re: Power Supply - Voltage drop under load

Post by Warf135 »

Hi Dave, Thanks for your input. I have now modified the diagram and re-uploaded it. While altering the diag, I found an error myself. The main filter cap was listed as 4700uf 25v when that should have read 4700uf 50v. That has now been corrected too.

Please re-view it and come back to me with any more suggestions you may have.
PSU_v4_diag.gif
PSU_v4_diag.gif (50.22 KiB) Viewed 50159 times
Edit:
Here is a diagram of the startup delay on its own if anyone wants to add it to a supply they already have:
Startup delay circuit
Startup delay circuit
delay-n.gif (5.45 KiB) Viewed 70616 times
Norm
jimicorbet
Newbie
Newbie
Posts: 1
Joined: Tuesday 12th Feb 2013, 0:11
First Name: jimi
Location: Canada

Re: Power Supply - Voltage drop under load

Post by jimicorbet »

Determine a good small transformer white and blue pot modulation. Super Swing radio, you will pull inductance, contributed to the RF driver. Looks like a resistor and inductor is green. You have to leave an inductor and a low voltage side at the top, pull-up. Installation of a hat, you want to play the resistor value.
User avatar
Warf135
Light User
Light User
Posts: 151
Joined: Saturday 18th Oct 2008, 8:36
Location: cornwall, uk
Contact:

Re: Power Supply - Voltage drop under load

Post by Warf135 »

please note that it is not a good idea to re-open posts that are long-dead (more than 2 years in this case) as the original poster is usually long gone.

Jimicorbet, your post makes no sense at all, please clarify.
Norm
lbcomms
Technical Helper
Technical Helper
Posts: 157
Joined: Monday 27th Feb 2006, 22:57
Location: Australia

Re: Power Supply - Voltage drop under load

Post by lbcomms »

Warf135 wrote:please note that it is not a good idea to re-open posts that are long-dead (more than 2 years in this case) as the original poster is usually long gone.
Hi Warf135, we are still around, though i don't get as much time for forums as I used to. How are things up there in the UK?
Determine a good small transformer white and blue pot modulation. Super Swing radio, you will pull inductance, contributed to the RF driver. Looks like a resistor and inductor is green. You have to leave an inductor and a low voltage side at the top, pull-up. Installation of a hat, you want to play the resistor value.
????? I'm not sure where he is from, but it's probably a good assumption that he is ingesting is not legal :lol:

As soon as I saw "super swing" I knew I was looking at a post by as clueless noob. What has the color of an inductor in the RF stages got to do with the power supply?

Cheers from Down under...
User avatar
Warf135
Light User
Light User
Posts: 151
Joined: Saturday 18th Oct 2008, 8:36
Location: cornwall, uk
Contact:

Re: Power Supply - Voltage drop under load

Post by Warf135 »

Hey there great to hear fro ya! Yea, I dont get on here as much any more.. Ithought the post was written by a 'bot' as it kinda talks about CB, but it makes no sense, and there is a link in the signature... "Determine a good small transformer white and blue pot modulation" determine a good small transformer is ok, but white and blue pot modulation?!? no human could of written that surely? :roll: Maybe i should just click the link and see where it goes :lol: (or perhaps not!)

My current project is setting up a PMR446 'gateway' on FRN (Free Radio Network)... its pretty cool to be able to use a license free 446mhz handset (doing 500mW!) and chat through the gateway to people all over the world... I just need to build a better antenna now to increase the range. Current thoughts are towards building an 8 section coax co-linear with a supposed 9DBi gain, taken from a tried and tested 70cm ham antenna design. (obviously re-calculated to 446mhz)

Hope things are going well for you ATM, Cheers from a cold, wintry Cornwall!
Norm
Post Reply